Photonic chips advance real-time learning in spiking neural systems
About Optica
05 March 2026
Photonic chips advance real-time learning in spiking neural systems
New approach enables fast, all-optical learning and decision making, paving the way for robots that learn on the go
WASHINGTON — Researchers have developed photonic computing chips that overcome key limitations for a type of neural network known as a photonic spiking neural system. By enabling fast learning and decision making using purely light-based processes — no electronics-based computation required — the new chips could improve autonomous driving technologies and enable robotic systems that learn through real-world interactions.

Caption: The top image shows the experimental setup for the hardware-software computing and pictures of the MZI mesh chip and DFBSA laser array chip. The bottom image shows the photonics spiking reinforcement learning architecture.
Credit: Shuiying Xiang, Xidian University“Photonic spiking neural systems use brief optical pulses, or spikes, to emulate neural signaling, but they can typically only process the linear parts of computation using light,” said the research team leader, Shuiying Xiang from Xidian University in China. “Previously, the nonlinear steps that make learning and decision making possible required the signal to be converted back into electronic signals. This adds delay and undercuts the speed and energy advantages of photonics.”
In Optica, Optica Publishing Group’s journal for high-impact research, the researchers describe their large-scale programmable incoherent photonic neuromorphic computing system and show that it can perform both linear and non-linear computation in the optical domain. The two-chip system includes a 16-channel photonic neuromorphic chip with 272 trainable parameters, giving it the ability to process multiple streams of optical signals at once and adjust many connections through learning.
“We used this system to demonstrate reinforcement learning, supported by a hardware and software collaborative framework that trains and runs the neural network,” said Xiang. “The system was able to learn quickly through trial and error, showing potential as a fast, low-latency solution that could be used for applications such as autonomous driving and embodied intelligence.”
Two-chip system for all-optical processing
“Our system tackles three key challenges: the lack of large-scale, low-threshold nonlinear photonic spiking neuron arrays, the absence of fully programmable photonic spiking neural network chips, and the question of whether photonic spiking reinforcement learning can be implemented in hardware,” said Xiang.
The researchers tackled these challenges by designing and fabricating a 16 X 16 Mach-Zehnder interferometer mesh chip that was tailored for spiking neural networks and a chip containing a distributed feedback laser array with a saturable absorber, which was optimized for low-threshold nonlinear spiking activation.
They also developed a hardware-software collaborative training and inference framework in which models could be first trained globally in software, then trained on the chips themselves and finally fine-tuned in software to account for any chip-level variations.
To test the new concept, the researchers designed and constructed an opto-electronic hybrid computing testing system to deploy the spiking reinforcement learning algorithm on the photonic neuromorphic chips. They then tested the photonic neuromorphic computing system’s ability to perform two common benchmark tasks used to measure fast learning and control. In one task, a pole must be balanced on a moving cart (CartPole), and in the other, a pendulum must be swung from a hanging position to an upright position and kept balanced (Pendulum).
Reinforcement learning with photonic spiking

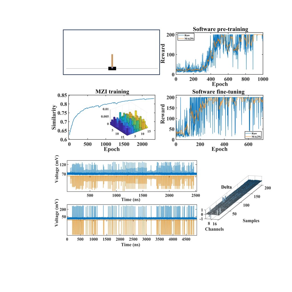
Caption: Hardware-software training results are shown, including software pre-training, hardware in-situ MZI training and the hardware software fine-tuning stages. The bottom images show experimental results from linear computing and nonlinear spike activation.
Credit: Shuiying Xiang, Xidian UniversityThe experiments showed that the hardware decisions were almost as accurate as the software alone, dropping by only 1.5% for the CartPole task and 2% for the Pendulum task. This shows that the chips faithfully reproduced the software-trained network’s behavior in real time. Using the combined hardware-software setup, the system achieved perfect performance on the CartPole task and good performance on the more complex Pendulum task, demonstrating that it can handle both simple and more challenging reinforcement learning tasks quickly and reliably.
The researchers also showed that their system delivers extremely fast, energy-efficient and compact computation. For photonic linear computation, it achieved an energy efficiency of 1.39 tera operations per second per watt (TOPS/W) and a computing density of 0.13 TOPS/mm2 while for nonlinear computation, it achieved 987.65 giga operations per second per watt (GOPS/W) and 533.33 GOPS/mm2.
These results place the new chips in the GPU-class range (~1 TOPS/W) for energy efficiency and in the range of GPUs and application-specific integrated circuits (~0.1-0.5 TOPS/mm²) for computing density. Additionally, the on-chip computing latency was only 320 ps, meaning it takes just 320 trillionths of a second to perform an on-chip computation.
Moving forward, the researchers would like to design and fabricate an even larger-scale (128-channel) fully functional photonic spiking neural network chip to solve more complex reinforcement learning tasks, such as neuromorphic autonomous navigation. A compact hybrid-integrated large-scale photonic neuromorphic chip would also need to be demonstrated before the technology would be practical for edge computing scenarios.
Paper: S. Xiang, Y. Chen, H. Zhao, S. Shi, X. Zeng, Y. Zhang, X. Guo, Y. Han, Y. Shi, Y. Hao, “Nonlinear Photonic Neuromorphic Chips for Spiking Reinforcement Learning” 13, 457-468 (2025).
DOI: 10.1364/OPTICA.578687.
About Optica Publishing Group
Optica Publishing Group is a division of the society, Optica, Advancing Optics and Photonics Worldwide. It publishes the largest collection of peer-reviewed and most-cited content in optics and photonics, including 19 prestigious journals, the society’s flagship member magazine, and papers and videos from over 1200 conferences. With over 505,000 journal articles, conference papers and videos to search, discover and access, its publications portfolio represents the full range of research in the field from around the globe.
About Optica
Optica is an open-access journal dedicated to the rapid dissemination of high-impact peer-reviewed research across the entire spectrum of optics and photonics. Published monthly by Optica Publishing Group, the Journal provides a forum for pioneering research to be swiftly accessed by the international community, whether that research is theoretical or experimental, fundamental or applied. Optica maintains a distinguished editorial board of more than 60 associate editors from around the world and is overseen by Editor-in-Chief Thomas Krauss, University of York, UK. For more information, visit Optica.
Media Contact
Aaron Cohen
301-633-6773
aaroncohenpr@gmail.com
Aaron Cohen
301-633-6773